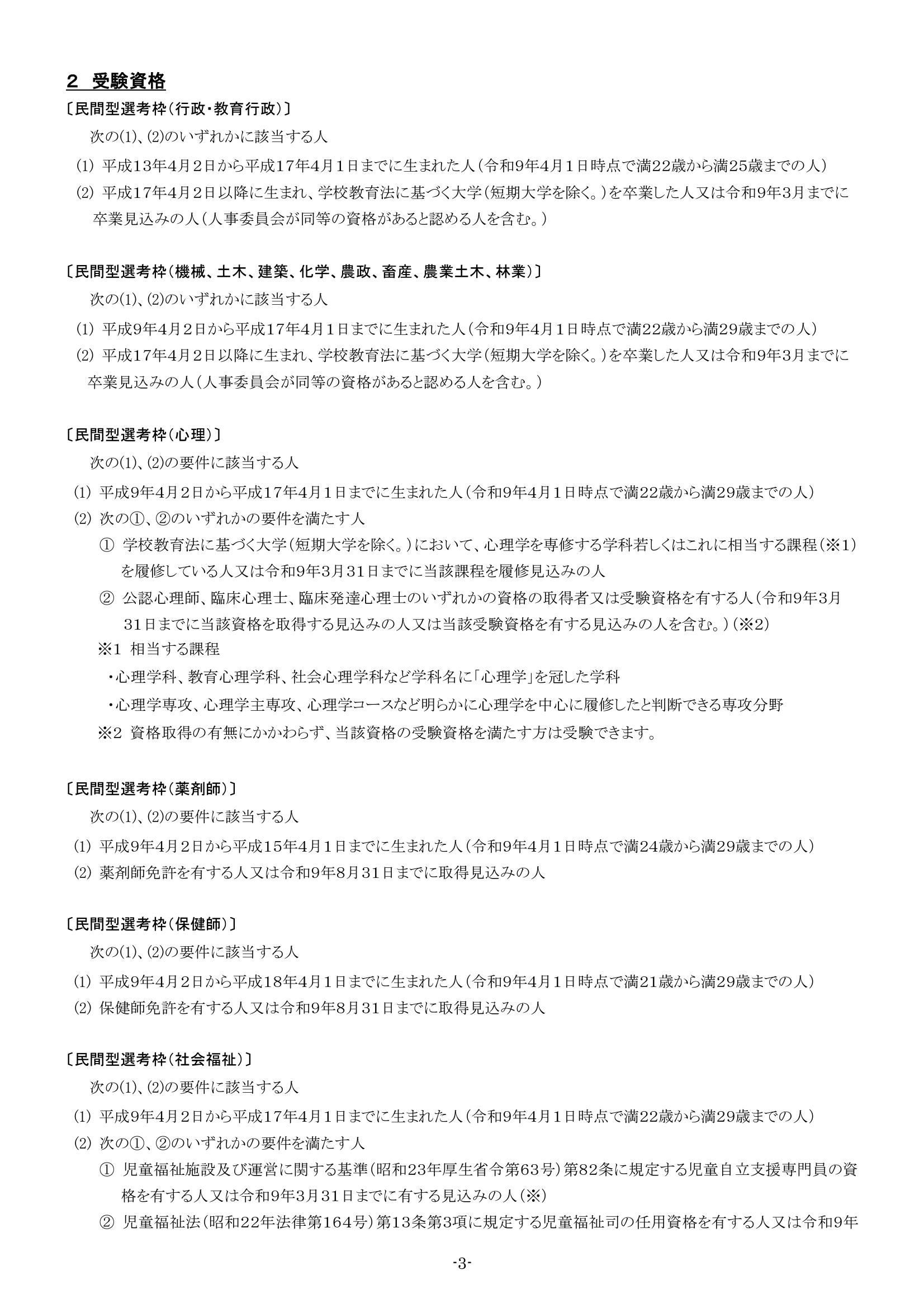
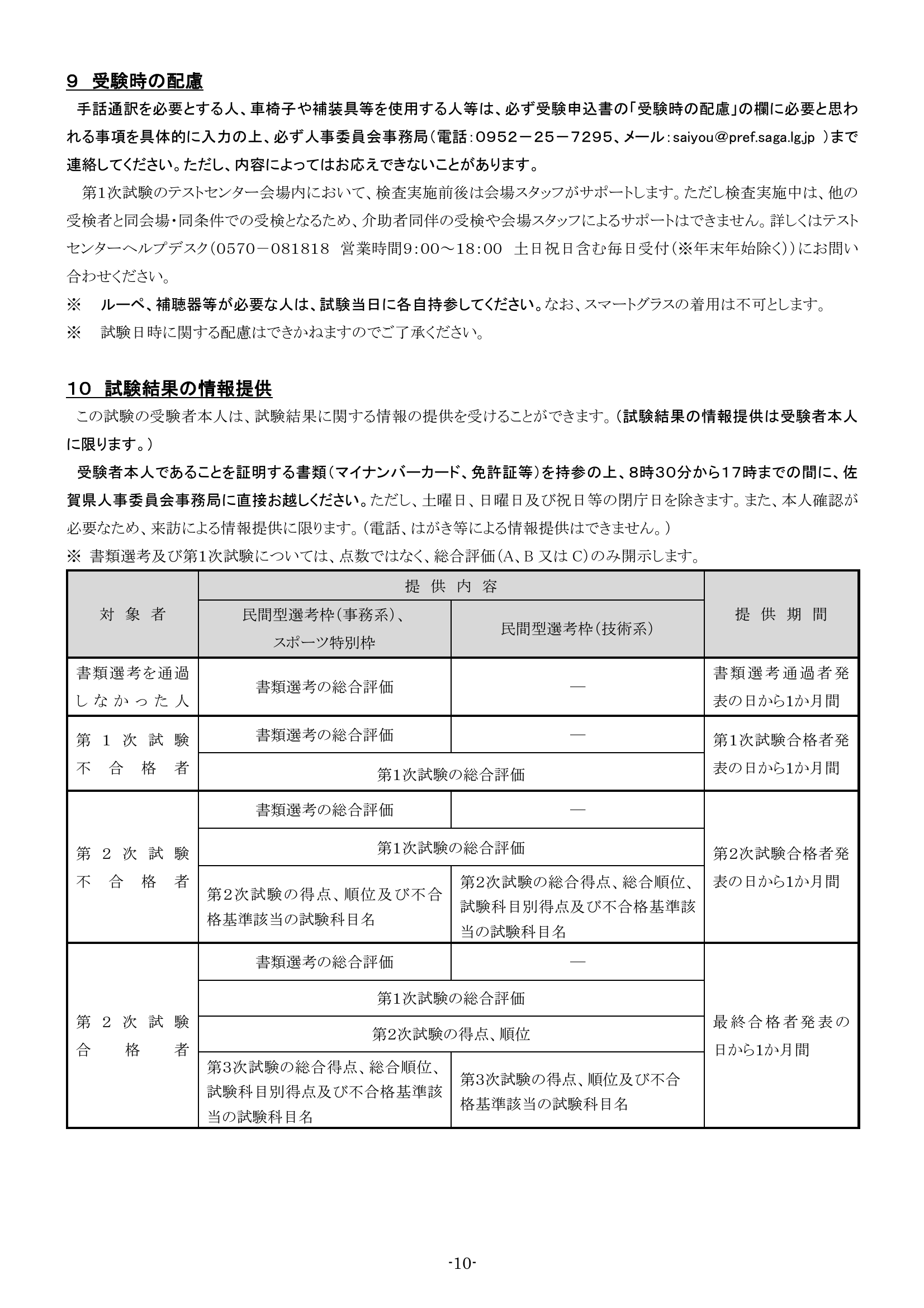
【重要なお知らせ】令和8年度佐賀県職員採用試験〔民間型選考枠・スポーツ特別枠〕の試験案内について(一部正しく表示されない事象が発生しています)
2026.03.03
令和8年度佐賀県職員採用試験〔民間型選考枠・スポーツ特別枠〕の試験案内について、一部のページが正しく表示されない事象が発生しています。
具体的に確認されている事象
・同じ内容(3ページ目)が二重に表示される。
・一部のページ(5ページ目)が表示されない。
※試験案内は、ページ番号が記載されていない裏表紙まで含め、全部で12ページあります。
ついては、試験案内をご確認いただき、同様の事象が確認される場合には、誠に恐縮ですが以下の画像より、内容をご確認いただきますよう、お願いいたします。
ご不便をおかけしてしまい、申し訳ございません。












